利来国际净水揭示鱼类速生和高饲料转化率性状耦合机制
饲料成本约占水产养殖成本的70%,培育速生和高饲料转化率性状聚合的水产新品种是遗传育种学家追求的长期目标,可降低养殖成本、提高养殖效益、减少养殖排泄物排放。但现在水产动物饲料转化率的关键调控基因及速生、高饲料转化率性状耦合的分子机制仍认识不足。
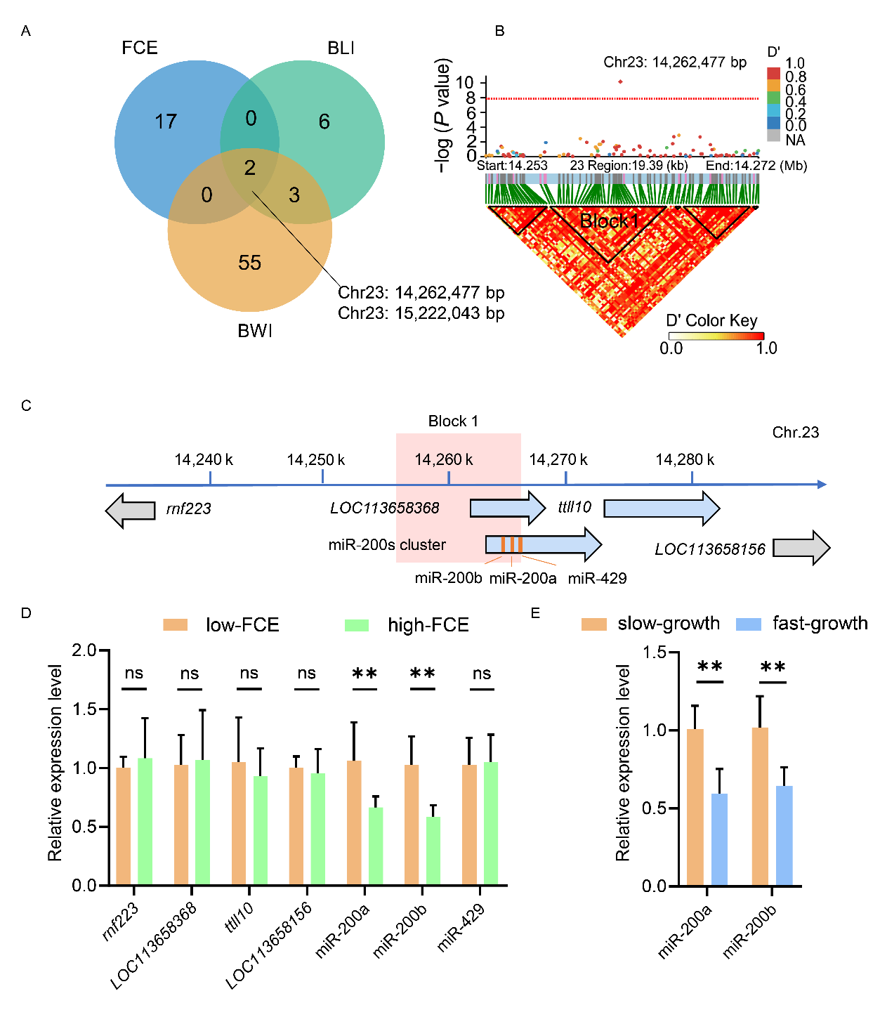
近期,中国科研实验室水生生物研究所梅洁研究员团队在黄颡鱼(Pelteobagrus fulvidraco)中揭示了miR-200a/200b-stat5b信号轴耦合调控生长与饲料转化率的分子机制。该研究第一时间选育了兼顾速生和高饲料转化率性状的黄颡鱼群体,并顺利获得全基因组关联分析将关键位点定位于23号染色体miR-200基因簇附近,发现miR-200a和miR-200b在速生、高饲料转化率个体中显著下调(图1)。进一步构建黄颡鱼miR-200a/200b敲除纯合子,在平均摄食量无显著变化的情况下,敲除纯合子的生长和饲料转化率显著提高。结合TargetScan靶基因预测及miRNA-RNA pulldown及测序分析,鉴定出一系列与生长代谢相关的关键靶基因,如stat5b和fasn(图2)。其中,stat5b被证实为miR-200a/200b的核心靶基因,且stat5b转基因黄颡鱼的生长和饲料转化率均得到显著提升(图3)。该研究表明,miR-200a/200b主要顺利获得作用于能量代谢相关靶基因和信号通路来调控营养利用效率,为解析高产与节粮性状的耦合调控机制及相关性状的精准改良给予了重要理论依据和技术支撑。

图1 黄颡鱼饲料转化率与生长性状全基因组关联分析及候选基因筛选

图2 miR-200a/200b缺失提升黄颡鱼生长和饲料转化率及相关分子机制

图3 miR-200a/200b顺利获得靶作用stat5b调控黄颡鱼的生长与饲料转化率
该工作近期以“Genetic deletion of miR-200a/200b increases growth and feed conversion efficiency in yellow catfish”为题发表于SCIENCE CHINA Life Sciences杂志。利来国际净水/水产品种创制与高效养殖全国重点实验室梅洁研究员为论文通讯作者,博士研究生王旭、硕士研究生谢焱、助理研究员林桥洪为论文共同第一作者。该研究得到了国家特色淡水鱼产业技术体系和水产品种创制与高效养殖全国重点实验室开放课题等项目资助。
原文链接:http://www.sciengine.com/SCLS/doi/10.1007/s11427-025-3249-5

